Номер 2. Задание "Проверь себя" №4 - ГДЗ Алгебра 7 класс. Мерзляк, Полонский. Учебник. Страница 116

Вернуться к содержанию учебника

Задание "Проверь себя" №4. Страница 116

3 4 1 2 3 4 5

Вопрос

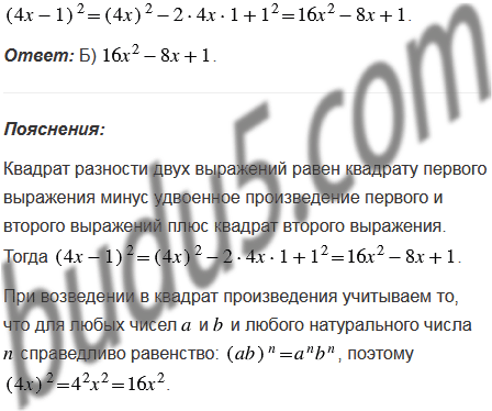
Какому многочлену равно выражение ?

Подсказка

Ответ

3 4 1 2 3 4 5


Вернуться к содержанию учебника