Вернуться к содержанию учебника
Страница 228
1147 1148 1149 1150 1151 1152 1153 1154 1155 1156 1157
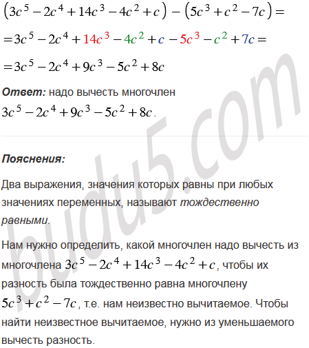
Какой многочлен надо вычесть из многочлена , чтобы их разность была тождественно равна многочлену ?
Вспомните: