Номер 9 - ГДЗ Алгебра 8 класс. Мерзляк, Полонский. Учебник. Страница 85

Вернуться к содержанию учебника

Задание №3 "Проверь себя". Страница 85

6 7 8 9 10 11 12

Вопрос

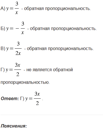
Какая из данных функций не является обратной пропорциональностью?

Подсказка

Вспомните:

  1. Что называют функцией.
  2. Какую функцию называют обратной пропорциональностью.

Ответ

6 7 8 9 10 11 12


Вернуться к содержанию учебника