Номер 601 - ГДЗ Алгебра 8 класс. Мерзляк, Полонский. Учебник. Страница 149

Вернуться к содержанию учебника

Упражнения §18. Страница 149

598 599 600 601 602 603 604

Вопрос

Дана функция

1) Найдите:

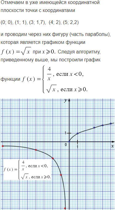
2) Постройте график данной функции.

Подсказка

Ответ


Вернуться к содержанию учебника