Номер 1056 - ГДЗ Алгебра 7 класс. Мерзляк, Полонский. Учебник. Страница 211

Вернуться к содержанию учебника

Страница 211

1053 1054 1055 1056 1057 1058 1059

Вопрос

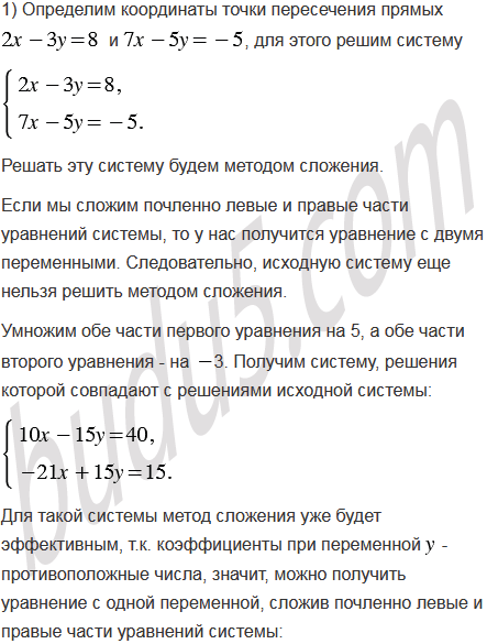
Найдите, не выполняя построения, координаты точки пересечения прямых:

Подсказка

Ответ


Вернуться к содержанию учебника