Номер 1060 - ГДЗ Алгебра 7 класс. Мерзляк, Полонский. Учебник. Страница 211

Вернуться к содержанию учебника

Страница 211

1057 1058 1059 1060 1061 1062 1063

Вопрос

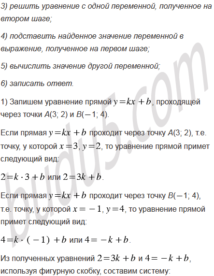
Запишите уравнение прямой , проходящей через точки:

1) А(3; 2) и В(1; 4);

2) С(2; 3) и D(1; 6).

Подсказка

Ответ


Вернуться к содержанию учебника